| Metric No. | 1.1 Curricular Planning and Implantation | Download |
|---|---|---|
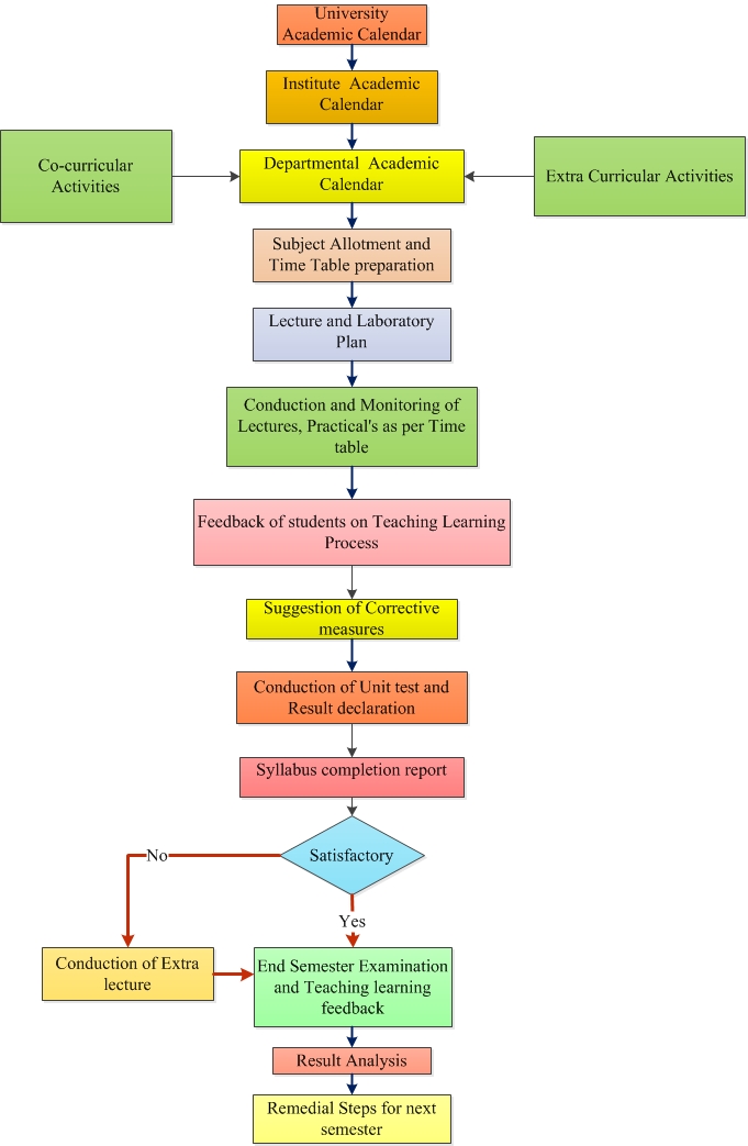
| 1.1.1 | The institution ensures effective curriculum delivery through a well planned and documented process | 111_1.jpg |
| 1.1.2 | Number of certificate/diploma program introduced during the last five years | 1.1.2.pdf |
| 1.1.3 | Percentage of participation of full time teachers in various bodies of the Universities/ Autonomous Colleges/ Other Colleges, such as BoS and Academic Council during the last five years | 1.1.3.pdf |
| Metric No. | 1.2 Academic Flexibility | Download |
|---|---|---|
| 1.2.1 | Percentage of new courses introduced of the total number of courses across all programs offered during the last five years | 1.2.1 |
| 1.2.2 | Percentage of programs in which Choice Based Credit System (CBCS)/elective course system has been implemented | 1.2.2 |
| 1.2.3 | Average percentage of students enrolled in subject related Certificate/ Diploma /Add-on programs as against the total number of students during | 1.2.3 |
| Metric No. | Key Indicator – 1.3 Curriculum Enrichment | Download |
|---|---|---|
| 1.3.1 | Institution integrates cross cutting issues relevant to Gender,Environment and Sustainability, Human Values and Professional | 1.3.1.pdf |
| 1.3.2 | Number of value-added courses imparting transferable and life skills offered during the last five years | 1.3.2.pdf |
| 1.3.3 | Percentage of students undertaking field projects / internships | 1.3.3.pdf |
| Metric No. | Key Indicator – 1.4 Feedback System | Download |
|---|---|---|
| 1.4.1 | Structured feedback received from design and review of syllabus Semester wise /year wise 1) Students, 2) Teachers, 3) Employers, 4) Alumni 5) Parents for | 1.4.1.pdf |
| 1.4.2 | Feedback processes of the institution may be classified as follows: A. Feedback collected, analysed and action taken and feedback available on website B. Feedback collected, analysed and action has been taken B. Feedback collected and analysed D. Feedback collected E. Feedback not collected | 1.4.2.pdf |
Rayat Shikshan Sanstha's
Karmaveer Bhaurao Patil College of Engineering, Satara
Camp Area, Sadar Bazar, Satara
Dist. Satara, Maharashtra, India - 415001.
Copyright © 2022 Karmaveer Bhaurao Patil College of Engineering, Satara All Rights Reserved. Designed and Developed by ITCell, KBPCOE Satara